2025年12月28日,资源昆虫高效养殖与利用全国重点实验室微孢子虫研究团队在中科院一区TOP期刊《Virulence》在线发表了题为“Unveiling the conserved mechanism of microsporidian vertical transmission: A comparative study of Nosema infection across host species”研究论文,揭示了不同微孢子虫在不同昆虫宿主中垂直传播过程和机制的保守性与特异性。

微孢子虫广泛感染人类和蚕、蜂、虾、蟹等经济动物,是人类健康和动物养殖业的潜在威胁。家蚕微孢子虫(Nosema bombycis)和柞蚕微孢子虫(Nosema pernyi)引发的微粒子病是养蚕业的严重危害。微粒子病难以防控,其根本原因在于微孢子虫能够经卵巢垂直传播,导致蚕卵先天带毒,但其机制尚未阐明。
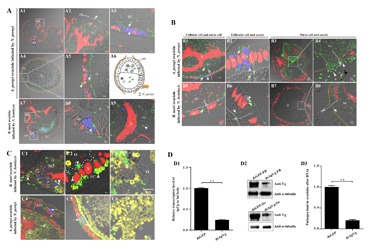
实验室微孢子虫研究团利用N. pernyi感染柞蚕,N. bombycis分别感染家蚕、棉铃虫和斜纹夜蛾,比较分析了微孢子虫经卵巢垂直传播过程和机制的保守性及差异。研究发现,两种微孢子虫侵入宿主卵母细胞的路径高度相似,均依次感染卵鞘细胞、滤泡细胞、滋养细胞,最终侵入卵母细胞。然而,两种病原的垂直传播过程存在明显差异:N. bombycis仅在卵黄发生期(卵巢管暴露于血淋巴)才能侵染卵巢管,而N. pernyi则在柞蚕蛹滞育期即可侵染卵巢管。此外,N. bombycis对卵巢管各细胞的感染率较低,且在卵母细胞和滋养细胞中均能产生成熟孢子;而N. pernyi的感染率较高,且在卵巢管各细胞中主要处于增殖状态。为深入揭示微孢子虫垂直传播的分子机制,研究团队对家蚕和柞蚕的卵黄原蛋白(vitellogenin, Vg)进行RNAi分析,发现卵巢管中的病原载量显著降低,揭示了Vg在微孢子虫垂直传播中的保守性和关键性作用。

家蚕/柞蚕微孢子虫垂直传播过程和机制比较分析
A. 柞蚕微孢子虫和家蚕微孢子虫侵染卵巢管的切片观察;B. 柞蚕微孢子虫和家蚕微孢子虫侵染卵母细胞的路径分析;C. 柞蚕微孢子虫和家蚕微孢子虫侵染卵母细胞过程中与宿主Vg的共定位分析;D. RNAi敲降Vg表达后检测卵巢管中柞蚕微孢子虫的感染量。
该研究是继团队2023年12月在《PLoS Pathogens》杂志报道家蚕微孢子虫垂直传播过程之后,对微孢子虫垂直传播机制保守性和特异性的深度解析,为阐明其分子机理提供了重要参考,所鉴定的保守性关键介导因子Vg为创制阻断垂直传播的家蚕育种素材和品种提供了候选靶标。
best365英国在线体育官网资源昆虫高效养殖与利用全国重点实验室为论文第一完成单位,汪春霞博士后为论文第一作者,李田研究员为论文通讯作者。该研究得到国家自然科学基金区域创新发展联合基金重点支持项目(U25A20710)、国家自然科学基金面上项目(32272944和31772678)、best365英国在线体育官网创新研究2035先导计划项目(SWU-XDJH202322)等支持。
供稿:汪春霞 李田 审核:代方银